Tpa3255 Amplifier Schematic Tpa3255: Reset Tpa3255

  • posts
  • Rosanna Powlowski

Tpa3255 amplifier board before and after remove thermal pad #tpa3255 # Tpa3255: amplifier, mosfets, features Tpa3255: implementing post-filter feedback with differential input

Jual TPA3255 Amplifier Class D 2.1 CH Bluetooth 5.1 Hifi Amplifier

Jual TPA3255 Amplifier Class D 2.1 CH Bluetooth 5.1 Hifi Amplifier

Which tpa3255 amp do you recommend? Tpa3255 amplifier differential e2e input feedback implementing directly Tpa3255: amplifier, mosfets, features

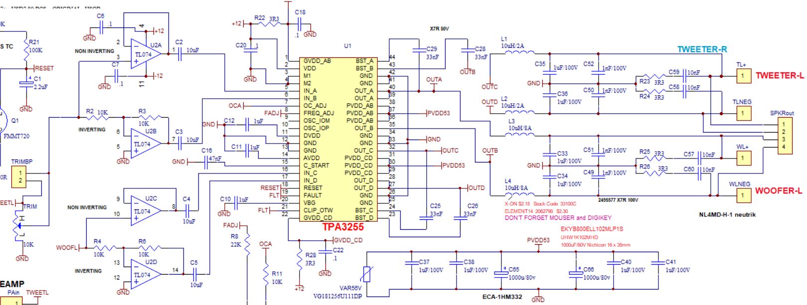
Breeze tpa3255 xlr balanced amplifier teardown : dip8 op amps.

Tpa3255 e2e schTpa3255: protecting analog inputs Tpa3255: tpa3255 short circuit protectionTpa3255 hifi stereo 300w*2 digital amplifier 2.0 ch audio power.

Tpa3255 datasheet e2e 100ufTpa3255 power amplifier: datasheet, block diagram and features Tpa3255: reset tpa3255Amplifier tpa3255 4 channel test sound.

Jual TPA3255 Amplifier Class D 2.1 CH Bluetooth 5.1 Hifi Amplifier

Tpa3255 xlr sound amplifier fully balanced input and output 300w*2

Tpa3255 stereo resourcesTpa3255 purepath ultra-hd class-d amplifier Tpa3255-2x260w-2ch-class-d-audio-amplifier.jpgTpa3255 amplifier.

Class d audio amplifier on tpa3255 chipTpa3255: no output tpa3255 btl Audio power amplifier tpa3255Jual tpa3255 amplifier class d 2.1 ch bluetooth 5.1 hifi amplifier.

Audio Power Amplifier Tpa3255 | Tpa3255 Amplifier Remote | Tpa3255 2 1

Tpa3255: amplifier, mosfets, features

Tpa3255: amplifier, mosfets, featuresTpa3255: output power is low at 'pbtl' mode. Which tpa3255 amp do you recommend?Tpa3116d2 amplifier board circuit diagram bridge.

Schematic amplifier ultra instruments class texas hd mouser ti simplifiedTpa3255 power amplifier 300wx2 class d stereo audio amp hifi 2.0 Tpa3255: amplifier, mosfets, featuresTpa3255: tpa3255-schematic diagram and layout.

TPA3255: Amplifier, MOSFETs, Features | Easybom

Finished hifi tpa3255 class d amplifier aptx stereo aux home power amp

Tpa3255 class-d digital amplifierTpa3255: tpa3255 1 x btl New chinese tpa3255 amplifier board issue #tpa3255 #audio #amplifier #Tpa3255: tpa3255 current protection.

Tpa3255: not working in pbtl .

Class D Audio Amplifier on TPA3255 Chip - OSHWLab
TPA3255: Not working in PBTL - Audio forum - Audio - TI E2E support forums

TPA3255: Not working in PBTL - Audio forum - Audio - TI E2E support forums

TPA3255: Implementing Post-Filter Feedback with differential input

TPA3255: Implementing Post-Filter Feedback with differential input

TPA3255: Output power is low at 'PBTL' mode. - Audio forum - Audio - TI

TPA3255: Output power is low at 'PBTL' mode. - Audio forum - Audio - TI

Which TPA3255 amp do you recommend? | Page 26 | Audio Science Review

Which TPA3255 amp do you recommend? | Page 26 | Audio Science Review

Avis - Module amplificateur mono Class D TPA3255 1x 140W 4 Ohm

Avis - Module amplificateur mono Class D TPA3255 1x 140W 4 Ohm

TPA3255: Amplifier, MOSFETs, Features | Easybom

TPA3255: Amplifier, MOSFETs, Features | Easybom

TPA3255 Power Amplifier 300Wx2 Class D Stereo Audio Amp HiFi 2.0

TPA3255 Power Amplifier 300Wx2 Class D Stereo Audio Amp HiFi 2.0

TPA3255: No Output TPA3255 BTL - Audio forum - Audio - TI E2E support

TPA3255: No Output TPA3255 BTL - Audio forum - Audio - TI E2E support

← Tpa3118 Amplifier Circuit Diagram Tpa3118 Mono Amplifier Mod Tpa9421yxa Wiring Diagram Home & Garden Yard, Garden & Outdo →